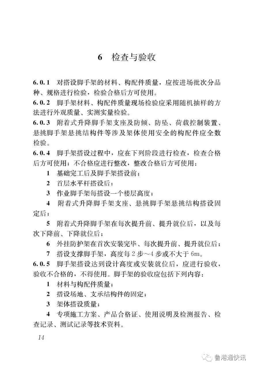
住房和城乡建设部
关于发布国家标准《施工脚手架通用规范》的公告
中华人民共和国住房和城乡建设部公告2022年第49号
现批准《施工脚手架通用规范》为国家标准,编号为GB 55023-2022,自2022年10月1日起实施。本规范为强制性工程建设规范,全部条文必须严格执行。现行工程建设标准中有关规定与本规范不一致的,以本规范的规定为准。同时废止下列工程建设标准相关强制性条文:
一、《建筑施工脚手架安全技术统一标准》GB 51210-2016第8.3.9、9.0.5、9.0.8、11.2.1、11.2.2条。
二、《建筑施工扣件式钢管脚手架安全技术规范》JGJ 130-2011第3.4.3、6.2.3、6.3.3、6.3.5、6.4.4、6.6.3、6.6.5、7.4.2、7.4.5、8.1.4、9.0.1、9.0.4、9.0.5、9.0.7、9.0.13、9.0.14条。
三、《建筑施工木脚手架安全技术规范》JGJ 164-2008第1.0.3、3.1.1、3.1.3、6.1.2、6.1.3、6.1.4、6.2.2、6.2.3、6.2.4、6.2.6、6.2.7、6.2.8、6.3.1、8.0.5、8.0.8条。
四、《建筑施工碗扣式钢管脚手架安全技术规范》JGJ 166-2016第7.4.7、9.0.3、9.0.7、9.0.11条。
五、《建筑施工工具式脚手架安全技术规范》JGJ 202-2010第4.4.2、4.4.5、4.4.10、4.5.1、4.5.3、5.2.11、5.4.7、5.4.10、5.4.13、5.5.8、6.3.1、6.3.4、6.5.1、6.5.7、6.5.10、6.5.11、7.0.1、7.0.3、8.2.1条。
六、《建筑施工竹脚手架安全技术规范》JGJ 254-2011第3.0.2、4.2.5、6.0.3、6.0.7、8.0.6、8.0.8、8.0.12、8.0.13、8.0.14、8.0.21、8.0.22、8.0.23条。
本规范在住房和城乡建设部门户网站(www.mohurd.gov.cn)公开,并由住房和城乡建设部标准定额研究所组织中国建筑出版传媒有限公司出版发行。
住房和城乡建设部
2022年3月10日
可点击文章底部阅读原文至官网进行查看下载!


当前位置:
